机械工业是国民经济发展的基础性和战略性产业,为国民经济各行业发展和国防建设提供技术装备,是我国参与全球经济发展、体现国家综合实力的重要产业。机械行业门类众多,涵盖国民经济行业分类9个大类、51个中类、163个小类,经济总量占国内整个装备制造业的2/3以上。

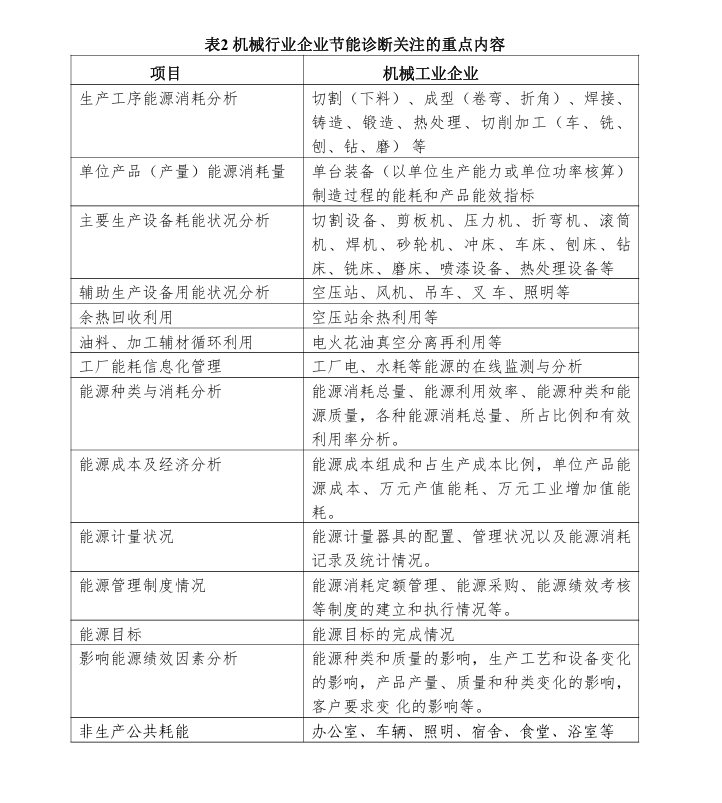
目前,受节能意识、技术力量、管理水平等因素影响,我国机械工业企业能效水平差距较大,企业节能降耗、降本增效的潜力较大。机械工业能源消耗较大的环节包括铸造、热处理、锻造、焊接等工序和重点装备加工制造过程的能源消耗。例如,热处理占机械行业能耗18%左右,据节能诊断试点企业调研结果分析,热处理行业尚有20%的节能潜力。
《指南》提出了机械行业节能诊断的总体要求,并针对热处理、铸造、焊接、磨料磨具、重型机械等重点耗能工序和典型行业提出了具体要求。依据《中华人民共和国节约能源法》、《工业节能管理办法》、《国家重点节能低碳技术推广目录》、《工业重点领域能效标杆水平和基准水平》、《重点用能产品设备能效先进水平、节能水平和准入水平》、《国家工业和信息化领域节能降碳技术装备推荐目录》、《节能机电设备(产品)推荐目录》等相关法律法规和政策文件,参照《综合能耗计算通则》(GB/T 2589)、《能源管理体系 分阶段实施指南》(GB/T 15587)、《企业能源计量器具配备和管理导则》(GB17167)、《能源管理体系要求及使用指南》(GB/T 23331)等相关标准规范,结合机械行业实际制定本指南。

适用范围
本指南适用于机械装备及零部件制造企业的节能诊断。本指南描述了机械工业企业节能诊断的服务程序、原则要求及各阶段任务,同时整理汇总了相关的标准,为企业节能诊断工作提供参考。本指南适用于指导节能服务机构、节能技术装备生产企业,按照有关服务合同的约定,为机械行业企业实施节能诊断服务,以及向有关节能主管部门提交节能诊断报告、上报节能诊断数据。同时,推动企业节能改造项目的实施。本指南对热处理、铸造、焊接、磨料磨具、重型机械行业提出了具体诊断要求,其他行业可参照本指南执行。
提出节能改造建议依据政府推动、企业自愿、行业组织服务的原则开展企业节能诊断评价,提出节能改造建议。
结合企业实际情况,从生产工艺、技术装备、系统优化、运行管理等方面提出节能改造建议,对各项改造措施的预期节能效果、经济效益和社会效益进行综合评估。节能改造建议应综合考虑国家节能低碳发展要求,提高资金投入与产出比等。




