为什么这些证书突然成了香饽饽?
以前,餐饮老板们可能觉得ISO 9001质量管理体系就够了,但现在?投标方越来越严格,甚至直接写明:“缺少任意一项资质,直接废标!”
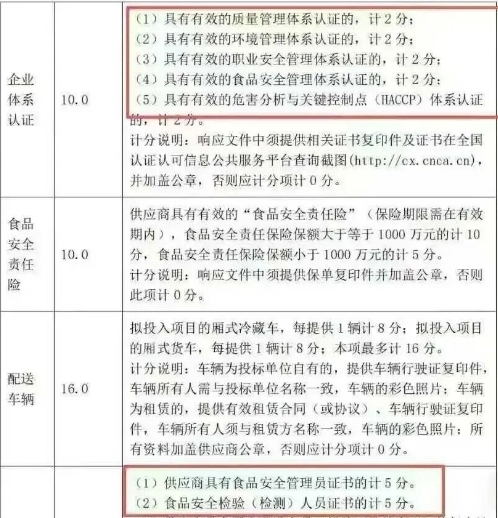
14001环境管理体系、45001职业健康安全管理体系,这些听起来像大企业才需要的证书,如今连街边小店都得备齐。为什么?因为食品安全事故频发,政府、企业、消费者都在盯着,谁都不敢马虎。
这些证书到底有什么用?
ISO 9001 质量管理体系认证
作用:企业界的“质量身份证”,证明您的服务流程标准化、规范化,能持续稳定提供高品质产品。
加分项:几乎所有招标文件的“基础分”,是参与投标的敲门砖。
ISO 14001 环境管理体系认证
作用:彰显企业环保责任,从食材采购、加工到配送,全程践行绿色低碳理念。
加分项:在政府、学校、医院等注重社会责任的项目中,是重要加分项。
ISO 45001 职业健康安全管理体系认证
作用:保障员工在厨房、仓储、配送等环节的安全与健康,降低工伤风险。
加分项:体现企业人文关怀与管理成熟度,提升客户信任度。
ISO 22000 食品安全管理体系认证
作用:覆盖食品供应链全过程的国际标准,从源头到餐桌,系统性防控食品安全风险。
加分项:大型团餐、中央厨房、供应链项目的核心要求,是食品安全的“高级别承诺”。

更多证书办理详情可直接与在线客服联系,或电话咨询官方热线:400-090-3278
人员资质证书(双员必备)
食品安全管理员:
证明企业有专人负责食品安全管理,是法规强制要求,也是投标硬性条件。
食品安全检验员(高级):
具备专业的食品检测能力,能自主把控原料与成品质量,部分标书明确加分2-3分,是拉开差距的关键。
HACCP 体系认证
作用:针对食品生产加工环节的“关键控制点”进行预防性管理,是食品安全领域的“黄金标准”。
加分项:与ISO 22000相辅相成,双重认证更能体现企业对食品安全的极致追求,在技术评分中极具优势。





